Chainlink telah mengumumkan inisiatif AI besar-besaran bekerja sama dengan lembaga keuangan seperti Franklin Templeton, Swift, dan Euroclear. Inisiatif ini bertujuan untuk menggunakan AI guna mengumpulkan data korporat ke dalam satu blockchain, menciptakan “golden record.”
Rekaman berbasis blockchain ini akan memvalidasi dan mengonsolidasi jumlah data yang besar secara real-time, memperlancar proses dan meningkatkan akurasi data lintas industri.
Eksperimen AI Keuangan Chainlink
Dalam siaran pers yang dibagikan dengan BeInCrypto, Chainlink mengumumkan inisiatif AI baru yang berfokus pada keuangan korporat. Perusahaan ini telah bekerja sama dengan lembaga keuangan besar seperti Franklin Templeton, Swift, dan Euroclear untuk meneliti bagaimana AI dan teknologi blockchain dapat bekerja bersama untuk meningkatkan manajemen data dan operasi di sektor keuangan.
Baca Lebih Lanjut: Apa Itu Chainlink (LINK)?
Rencananya sederhana: Chainlink bertujuan menggunakan orakel terdesentralisasi bersama dengan model bahasa besar AI (LLMs) untuk mengidentifikasi dan mengumpulkan tindakan korporat kunci. Data ini kemudian akan dicatat di blockchain, menciptakan apa yang Chainlink sebut sebagai “golden record yang interoperabel dan terpadu.”
“Kombinasi AI dan orakel adalah alat yang kuat untuk mengambil data tindakan korporat dan mengubahnya menjadi data terstruktur yang sangat dapat diandalkan. Mengubah berbagai potongan data menjadi sumber kebenaran tunggal yang definitif adalah langkah besar dalam cara pasar keuangan menangani data yang kritis dan rentan kesalahan,” klaim Sergey Nazarov, salah satu pendiri Chainlink.
Nazarov menambahkan bahwa rekaman ini akan sangat meningkatkan efisiensi bagi aktor individu dan institusional di seluruh sektor keuangan. Investasi korporat besar telah mengalir ke AI tahun ini, jadi masuk akal bahwa lembaga keuangan terkemuka ini akan bergabung dalam eksperimen tersebut. Chainlink, dari pihaknya, telah membuat kemitraan baru di beberapa area.
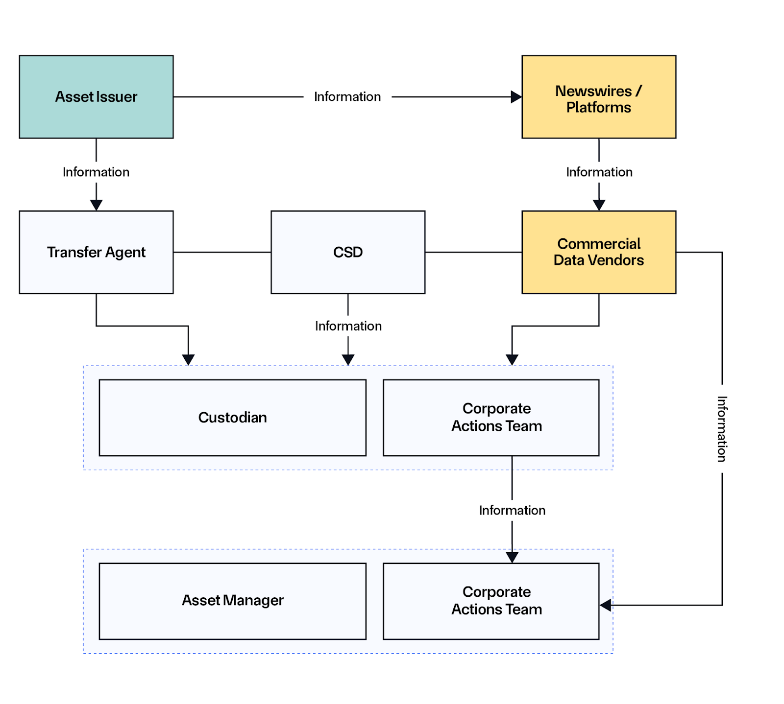
Chainlink juga merilis studi mendalam yang menguraikan pendekatan mereka dalam menciptakan “golden record” ini. Masalah utama yang ingin diatasi oleh perusahaan-perusahaan ini adalah kualitas data tindakan korporat yang tidak konsisten, yang sering kali dirilis dalam berbagai format dan melalui saluran yang tidak distandarisasi. Orakel Chainlink akan dengan cepat memindai dan mengumpulkan informasi relevan dari sumber-sumber yang beragam ini.
Baca lebih lanjut: Bagaimana Kecerdasan Buatan (AI) Akan Mengubah Kripto?
Berbagai orakel dan LLMs dalam operasi penelusuran data ini berfungsi dalam node-node terdesentralisasi yang harus mencapai konsensus sebelum meneruskan data. Ini mencegah potensi kekacauan data, baik melalui terjemahan yang salah atau halusinasi. Protokol CCIP standar industri Chainlink kemudian menyebarluaskan rekaman blockchain teragregasi ini melalui sistem interoperabelnya.
Menurut hasil Chainlink, eksperimen ini telah berhasil dalam memvalidasi, mengagregasi, dan mentransmisikan data korporat secara real-time. Meskipun inisiatif ini belum memiliki nama resmi, istilah “golden record terpadu” disebutkan berulang kali dalam dokumen. Ke depan, fokus akan bergeser ke standarisasi proses dan persiapan untuk peluncuran yang lebih luas.





