Analis blockchain telah menemukan hubungan antara meme coin LIBRA dan proyek kripto meragukan lainnya, termasuk token resmi Melania Trump.
Temuan ini menambah kekhawatiran terhadap LIBRA, terutama setelah dukungan singkat dari Presiden Argentina Javier Milei.
Koneksi Mencurigakan Antara LIBRA Dan MELANIA
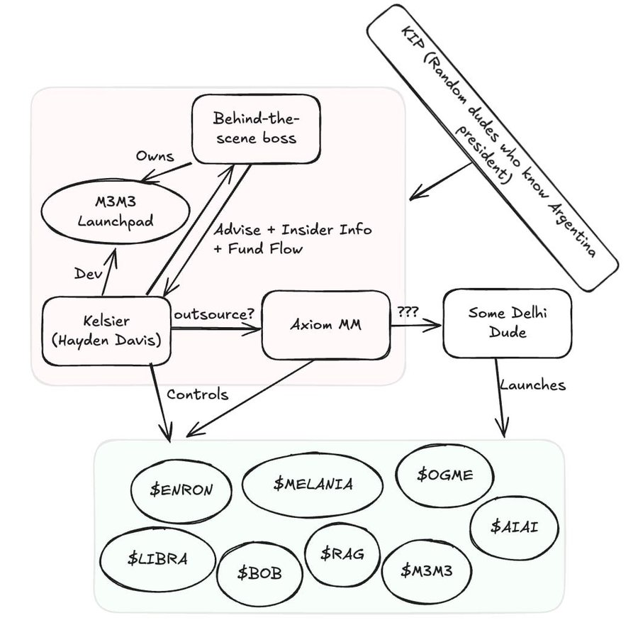
Pada 16 Februari, Chaofan Shou, co-founder Fuzzland, menuduh bahwa market maker LIBRA beroperasi dari Delhi dan juga terlibat dalam meme coin MELANIA.
Shou membagikan data wallet yang menunjukkan bahwa entitas yang sama mengendalikan kedua proyek tersebut, memicu kecurigaan adanya aktivitas orang dalam yang terkoordinasi. Dia juga mengaitkan tim LIBRA dengan token seperti Enron dan OGME, yang mengikuti pola manipulasi harga serupa.
Proyek-proyek ini mengalami kenaikan harga yang cepat didorong oleh perdagangan orang dalam dan bot otomatis, diikuti oleh penjualan mendadak yang membuat investor ritel merugi. Pola ini mirip dengan skema pump and dump yang dirancang untuk mengeksploitasi trader.
Token MELANIA, diluncurkan tepat sebelum pelantikan periode kedua Donald Trump, sempat melonjak ke kapitalisasi pasar US$2 miliar sebelum jatuh di bawah US$200 juta.
LIBRA mengikuti jalur serupa. Setelah menerima dukungan publik dari Presiden Milei, token tersebut mengalami lonjakan investasi. Namun, orang dalam dilaporkan menarik US$107 juta tak lama setelah itu, menyebabkan kejatuhannya.
Setelah kejatuhan tersebut, Milei menjauhkan diri dari proyek tersebut, memicu tuduhan manipulasi pasar. Beberapa kritikus bahkan menyerukan pemakzulannya, dengan menyebut insiden ini sebagai skandal keuangan dan politik.
Insider LIBRA Tolak Tuduhan Penipuan
Meski ada kontroversi, KIP Protocol, entitas yang terkait dengan LIBRA, membantah melakukan kesalahan.
Julian Peh, CEO KIP, menyatakan bahwa semua dana tetap ada di chain dan tercatat. Dia juga menjelaskan bahwa KIP tidak berperan dalam peluncuran token, dan menempatkan tanggung jawab pada Kelsier, market maker proyek tersebut.
“KIP telah menghadapi banyak FUD hari ini, termasuk ancaman kepada saya dan staf saya, namun kami tidak terlibat dalam peluncuran, kami tidak menangani token atau SOL. KIP secara publik mengakui perannya dalam proyek ini (meskipun tidak dalam penerbitan token) karena kami sudah terdaftar di situs web dan percaya pada potensi inisiatif ini,” KIP ujar.
Sementara itu, Hayden Davis dari Kelsier menyalahkan Presiden Milei dan timnya atas kerugian investor. Dia berpendapat bahwa investasi meme coin sangat bergantung pada kepercayaan dan dukungan.
Ketika tim Milei menghapus postingan promosi mereka, penjualan panik terjadi, menyebabkan penurunan pasar yang tajam.
Namun demikian, dia menyatakan bahwa timnya masih percaya pada proyek ini dan berencana untuk menginvestasikan kembali US$100 juta ke dalamnya. Jadi, alih-alih mentransfer aset ke rekan-rekan Presiden Milei atau KIP, Kelsier berencana untuk menginvestasikan kembali dana tersebut ke LIBRA dan membakar semua token yang diperoleh.
“Saya mengusulkan untuk menginvestasikan kembali 100% dana di bawah kendali saya, sebanyak US$100 juta, kembali ke Libra Token dan membakar semua pasokan yang dibeli. Kecuali ada alternatif yang lebih layak, saya berniat untuk memulai proses pelaksanaan rencana ini dalam 48 jam ke depan,” Davis terang.
Kontroversi LIBRA menyoroti risiko yang terkait dengan meme coin spekulatif, terutama yang terkait dengan tokoh terkenal. Sementara pendukung bersikeras proyek ini tetap layak, penyelidik terus memeriksa hubungannya dengan potensi manipulasi pasar.





