Ungkapan “data adalah emas baru” memang bukan sekadar hiperbola. Aplikasi modern, terutama yang memanfaatkan teknologi artificial intelligence (AI) dan pembelajaran mesin (machine learning / ML), memproses data dalam jumlah yang semakin besar. Aplikasi-aplikasi yang membutuhkan banyak data ini memerlukan solusi canggih untuk mengelola kebutuhan data yang kompleks secara efisien. Di sinilah Gudang Data Guru Network memainkan peran penting.
Panduan ini akan menjelajahi fungsi Gudang Data ini dan bagaimana kontribusinya untuk ekosistem Guru Network yang lebih luas. Simak informasi penting yang perlu Anda ketahui di tahun 2024.
Apa Itu Gudang Data?
Secara garis besar, gudang data adalah sistem manajemen data yang mendukung analisis dan berbagai jenis kegiatan intelijen bisnis. Data warehouse alias gudang data dirancang untuk melakukan analisis mendalam dan menjawab pertanyaan, dan proses ini biasanya melibatkan data dalam jumlah besar.
Gudang data yang umum mengumpulkan data dari berbagai sumber, termasuk aplikasi transaksi dan log aplikasi. Gudang data menggabungkan semua data dalam kerangka kerja terpusat. Namun, perannya tidak berhenti di situ. Kemampuan analitis gudang data memastikan Anda dapat menemukan wawasan bisnis yang berharga dan dapat ditindaklanjuti dari sejumlah besar data yang sebelumnya tersebar. Ini mengoptimalkan pengambilan keputusan dan pada akhirnya membantu Anda membangun arsip data historis yang dapat menjadi sumber informasi berharga bagi analis bisnis dan ilmuwan data.
Berikut adalah beberapa poin penting tentang manfaat pergudangan data:
- Setiap gudang data didedikasikan untuk topik tertentu, seperti penjualan atau pemasaran, sehingga memudahkan pencarian informasi yang Anda butuhkan.
- Gudang data mengumpulkan data dari berbagai sumber dan memastikan semua data tersebut terintegrasi dengan baik.
- Setelah data disimpan dalam gudang data, data tersebut akan tetap ada secara permanen tanpa perubahan atau kehilangan.
- Gudang data memungkinkan Anda untuk melacak perubahan dari waktu ke waktu, sehingga Anda dapat melihat tren dan membuat keputusan yang lebih cerdas.
Sekarang, setelah Anda memiliki pemahaman dasar tentang gudang data, mari kita beralih ke bagaimana Guru Network menggunakan Gudang Data-nya sendiri untuk memberi manfaat bagi pengguna.
Gudang Data Guru Network: Di Balik Tirai
Untuk memahami bagaimana Gudang Data Guru Network berfungsi, kita harus memahami beberapa hal tentang ekosistem yang didukungnya. Guru Network beroperasi di 18 blockchain yang berbeda dan memiliki beberapa alat yang menjanjikan. Salah satunya adalah DeFi Trading Terminal yang kaya fitur, yang telah berjalan sejak awal 2021. Selain itu, ada kombinasi Block Explorer dan Gudang Data Guru, yang diluncurkan pada tahun 2023 dan dapat dicoba oleh semua orang secara gratis.
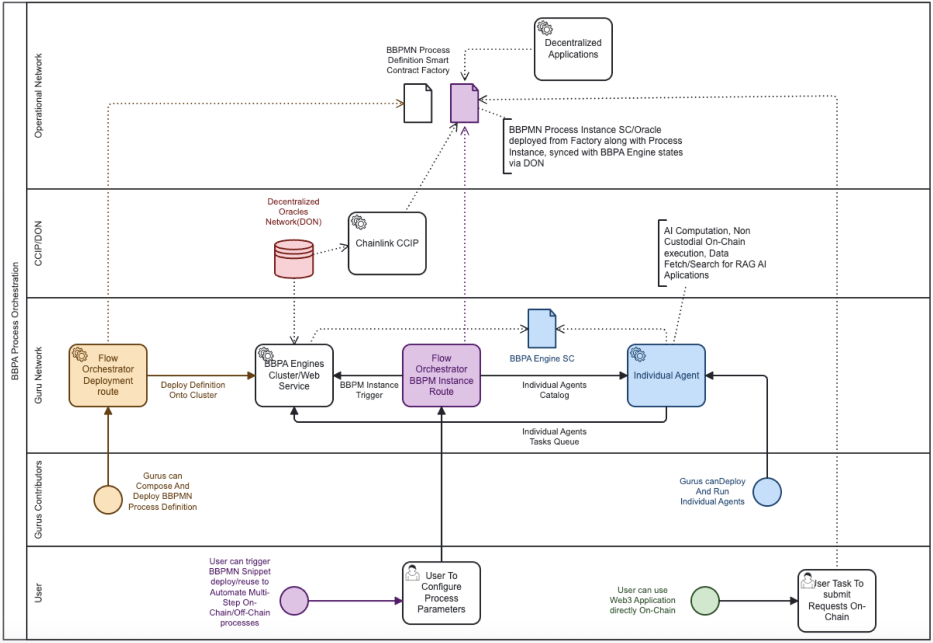
Permata mahkota jaringan ini adalah Flow Orchestrator. Ini adalah komponen ekosistem yang kuat yang memetakan proses kompleks menggunakan bahasa khusus yang disebut BPMN. Anda dapat menerapkannya baik secara online maupun di blockchain itu sendiri.
Selama beberapa tahun terakhir, Guru Network telah bekerja sama dengan beberapa nama besar di bidang DeFi dan menawarkan program untuk membantu orang membangun dan meluncurkan proyek lebih cepat. Misi utama platform ini adalah untuk menawarkan perangkat lengkap yang mencakup semua yang Anda butuhkan untuk memulai proyek blockchain — Guru Framework untuk membantu Anda membangun, DexGuru untuk perdagangan, dan Gudang Data untuk menjaga semuanya tetap teratur.
Gudang Data Guru adalah inti dari perangkat GEN karena menangani semua data dari berbagai komponen jaringan.
Apa Itu Gudang Data Guru Network?
Gudang Data menjaga semuanya tetap teratur dan mudah dipahami. Misalnya, Anda dapat melacak perdagangan DeFi Anda atau mengelola proyek blockchain baru (atau tugas lain apa pun di sepanjang jalur tersebut) — Gudang Data Guru menyederhanakan arus masuk dan keluar data.
Gudang Data pada dasarnya adalah hub pusat di mana semua jenis data — mulai dari transaksi sehari-hari hingga log proses yang mendalam dan wawasan yang dihasilkan AI — dikumpulkan dan disimpan. Ini membantu meningkatkan efisiensi dan kemampuan keseluruhan otomatisasi proses bisnis blockchain (BBPA).
Berikut adalah beberapa fitur dan fungsi utamanya.
Penyimpanan Data Komprehensif
Gudang Data mengumpulkan dan menyimpan data dalam jumlah besar dari berbagai sumber dalam Guru Network. Ini mencakup data transaksi, log proses, dan wawasan yang didorong oleh AI, di antara jenis data lainnya. Gudang memastikan bahwa semua informasi yang relevan dipusatkan untuk akses dan analisis yang mudah.
Analisis Data Lanjutan
Sentralisasi dan konsolidasi data bukan satu-satunya tugas yang ditangani oleh Gudang Data. Gudang Data juga menawarkan alat analisis canggih yang memungkinkan Anda melakukan analisis data yang mendalam. Anda dapat menggunakan alat ini untuk memahami pola dan menemukan wawasan strategis utama, yang pada akhirnya akan meningkatkan proses pengambilan keputusan Anda. Dan itu, pada gilirannya, menghasilkan optimalisasi yang lebih baik dari proses bisnis Anda.
Tak berhenti sampai di situ, Guru Network juga telah mengintegrasikan model AI canggih langsung di dalam Gudang Data untuk menawarkan pemrosesan dan analisis data otomatis mutakhir. Ini semakin mempercepat pengambilan keputusan dan mengurangi beban banyak pekerjaan manual — win-win di semua lini.
Integrasi dengan BBPA
Gudang Data dan Mesin BBPA seperti bagian dari mesin yang diminyaki dengan baik. Gudang memberikan aliran data terbaru dan paling akurat yang konstan ke mesin sehingga mereka dapat mengotomatiskan tugas yang paling rumit sekalipun tanpa cacat. Sementara itu, pengembang dApp dapat memanfaatkan kemampuan data dan analitik Gudang Data ini untuk membangun dan meningkatkan pekerjaan mereka yang sudah ada.
Keamanan dan Kepatuhan
Guru Network mengeklaim tidak meninggalkan kebutuhan bisnis yang terlewat terkait keamanan data. Platform ini berjanji untuk melindungi data Anda dari pengintaian dan peretas dengan enkripsi terbaik. Kepatuhan pada regulasi blockchain yang muncul adalah bidang fokus utama lainnya untuk jaringan — terutama untuk Gudang Data, yang dirancang untuk mematuhi standar peraturan global.
Sekilas Tentang Fungsi Gudang Data Guru Network
Gudang Data Guru Network hadir dengan antarmuka yang relatif rapi dan bebas kekacauan, yang semakin membantu tujuannya untuk menjadi toko serba ada bagi Anda untuk memaksimalkan data Anda. Gudang Data menggabungkan alat canggih yang memungkinkan Anda membuat kueri khusus, membangun dasbor interaktif, dan berbagi temuan Anda dengan dunia. Berikut ini adalah penjelasan singkat mengenai apa yang dapat Anda lakukan dengan Gudang Data Guru Network:
Membuat Kueri
Anda dapat membuat kueri SQL untuk mengambil dan memanipulasi data dari berbagai tabel dalam Gudang Data. Hal ini memungkinkan pengambilan data yang disesuaikan berdasarkan kebutuhan spesifik.
Membangun Dasbor
Dasbor menggabungkan hasil dari beberapa kueri dan visualisasi di satu tempat, memungkinkan pengguna untuk melihat gambaran besar secara sekilas. Anda bahkan dapat membuat dasbor interaktif yang memungkinkan pengguna menelusuri detail spesifik dan menjelajahi berbagai sudut data Anda.
Menandai dan Mempublikasikan
Anda dapat menandai kueri dan dasbor untuk memudahkan pengaturan dan pengambilan. Setelah dibuat, keduanya perlu dipublikasikan agar dapat diakses secara publik atau disertakan dalam dasbor. Ingatlah bahwa Anda juga dapat membagikan dasbor yang diterbitkan secara eksternal melalui URL.
Alat Visualisasi
Gudang Data menawarkan berbagai opsi visualisasi. Anda dapat memilih jenis bagan atau grafik yang paling mewakili data Anda dan mengonfigurasi sumbu dan parameter untuk menyesuaikan output visual sesuai kebutuhan Anda.
Pembaruan Interaktif dan Real-time
Anda dapat mengatur parameter global dan kecepatan refresh untuk dasbor. Ini akan memastikan bahwa semua data Anda selalu mutakhir, yang pada gilirannya berarti Anda dapat memantau aktivitas real-time dan membuat keputusan tepat waktu.
Akses REST API
Kueri dapat dieksekusi melalui REST API, memungkinkan integrasi dengan sistem dan aplikasi eksternal. Ini memberikan fleksibilitas dalam cara mengakses dan memanfaatkan data di berbagai platform.
Gudang Data: Memberdayakan Pengambilan Keputusan Berbasis Data
Singkatnya, Gudang Data Guru Network bukan hanya tentang menyimpan dan menggabungkan data Anda. Kegunaannya jauh melampaui itu dengan memungkinkan Anda mengubah data menjadi wawasan yang dapat ditindaklanjuti, membuat hidup Anda lebih mudah, keputusan Anda lebih cerdas, dan alur kerja Anda lebih baik. Integrasi pengeditan SQL berkemampuan AI, streaming data real-time, dan kolaborasi yang digerakkan oleh komunitas menambah daya tariknya. Pada gilirannya, hal ini semakin mempercepat adopsinya di kalangan pengembang, analis, dan pengguna perusahaan.


