Dalam dunia kripto yang terus berkembang, inovasi baru terus muncul dengan tujuan mengubah cara kita memandang dan berinteraksi dengan teknologi blockchain. Salah satu inovasi terbaru yang menarik perhatian adalah Core DAO. Proyek blockchain layer-1 ini mengklaim punya keamanan seperti halnya jaringan Bitcoin. Artikel ini akan memberikan panduan komprehensif mengenai Core DAO, mulai dari riwayatnya, token CORE hingga perbandingan dengan blockchain ternama lainnya.
Aplikasi Crypto Terbaik untuk Beli NOT Coin
Beli Crypto Pakai Kartu
Biaya Trading GratisHadiah hingga US$30.000
Trading dengan fitur lengkapDaftar dan Raih Bonus 1.000 USDT
Fitur Copy Trading CryptoApa itu Core DAO?
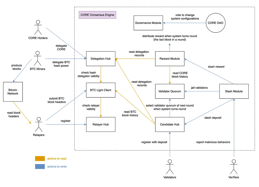
Core DAO (Decentralized Autonomous Organization) adalah sebuah organisasi yang beroperasi berdasarkan teknologi blockchain dengan prinsip desentralisasi dan otomatisasi. Organisasi otonom ini bertujuan untuk menciptakan ekosistem blockchain CORE yang lebih aman, efisien, dan transparan dengan menggunakan konsensus baru bernama Satoshi Plus.
Adapun Core adalah jaringan yang menggunakan mekanisme konsensus Satoshi Plus, yang menggabungkan elemen-elemen dari Proof of Work (PoW) dan Proof of Stake (PoS). Kombinasi ini berupaya mengatasi trilema blockchain dengan keamanan yang lebih kuat dan efisiensi yang lebih baik daripada dengan metode konsensus tradisional.
Core, sebagai blockchain layer-1, mendukung berbagai aplikasi desentralisasi (dApps) dan kontrak pintar yang kompatibel dengan Ethereum Virtual Machine (EVM). Hal ini memungkinkan pengguna untuk memanfaatkan teknologi blockchain dengan cara yang lebih inovatif.
Sejarah dan Tim Core DAO
Meluncur sejak Januari 2023, Core DAO memiliki tim pengembang yang anonim. Namun, sejumlah nama seperti Rich Rines dan CJ Reim sempat muncul di media selaku kontributor dari organisasi ini.
Menurut cuitan di akun X (dulu Twitter) Core DAO, kemunculan proyek ini berasal dari debat antara dua teman yang masing-masing mendukung Bitcoin dan Ethereum. Tak heran, mereka berupaya mengawinkan keunggulan dari mekanisme PoW dan PoS. Sehingga, proyek ini bisa menjadi jawaban atas berbagai tantangan blockchain generasi sebelumnya, seperti skalabilitas, keamanan, dan efisiensi.
Tim inti Core DAO terdiri dari individu-individu dengan latar belakang yang kuat dalam teknologi blockchain, keamanan siber, dan pengembangan perangkat lunak. Mereka bekerja sama untuk menciptakan solusi yang dapat diandalkan dan inovatif, dengan fokus pada peningkatan pengalaman pengguna dan pengembangan ekosistem yang inklusif.
Peran-peran dalam Ekosistem CORE
Dalam ekosistem Core DAO, ada beberapa peran utama yang menggerakkan mekanisme konsensus Satoshi Plus:
- Penambang (Miner) BTC: Mereka membantu mengamankan jaringan Bitcoin. Penambang BTC dapat bergabung dengan Core blockchain jika mereka mendelegasikan kekuatan penambangan mereka ke validator.
- Validator: Pemilik token CORE yang mempertaruhkan token mereka untuk berpartisipasi dalam validasi blok melalui mekanisme PoS. Mereka bertanggung jawab untuk memblokir produksi dan memeriksa transaksi.
- Relayer: Mereka bertugas berbagi informasi dari Bitcoin ke jaringan Inti. Relayer juga perlu mendaftar dan mempertaruhkan CORE.
- Pemegang CORE: Mereka memiliki CORE dan juga dapat bergabung dalam staking dengan mendelegasikan kepemilikannya kepada validator.
- Verifikator: Mereka memeriksa perilaku buruk apa pun di jaringan dan dapat melaporkannya. Perilaku validator yang buruk dapat menyebabkan taruhan mereka dipotong.
Cara Kerja Satoshi Plus
Core DAO menggunakan mekanisme konsensus Satoshi Plus yang unik, menggabungkan elemen-elemen dari PoW dan PoS dengan cara delegasi, yaitu Delegated Proof of Work (DPoW) dan Delegated Proof of Stake (DPoS). Tujuannya, untuk mencapai keamanan dan efisiensi yang optimal.
Pendekatan ini menggabungkan infrastruktur Bitcoin yang ada untuk keamanan dan desentralisasi dengan kompatibilitas Ethereum Virtual Machine (EVM). Hal ini memungkinkan fokus pada penskalaan dan menciptakan kasus penggunaan yang tidak mungkin dilakukan pada Bitcoin. Dengan menggabungkan kedua elemen ini, Core DAO menciptakan ekosistem yang aman, efisien, dan scalable untuk mendukung berbagai aplikasi desentralisasi.
Mekanisme Satoshi Plus menggunakan kekuatan hash yang didelegasikan dari miner BTC ke validator Core untuk menyinkronkan blok yang ditambang oleh miner BTC dengan yang ada di jaringan Core. Selain itu, konsensus DPoS memungkinkan pemegang token untuk memilih dan memilih set validator. Hal ini memungkinkan pemegang token ritel untuk berpartisipasi dalam tata kelola jaringan.
Proses pemilihan validator mengikuti formula rumit, yang memilih validator dari mekanisme konsensus PoW dan DPoS. Mekanisme ini memilih 21 validator dengan skor tertinggi dalam rumus untuk jangka waktu 200 blok. Kemudian, perilaku validator yang buruk akan mengakibatkan mekanisme pemotongan hingga pemblokiran. Sama seperti di jaringan Bitcoin, penambangan satu blok membutuhkan waktu 10 menit.
Hadiah didistribusikan di antara validator dan System Reward Contract. Sebanyak 90% dari hadiah saat ini dibayarkan kepada validator. System Reward Contract tersebut membayarkan hadiah kepada Relayer dan Verificator.
Tokenomics
Blockchain Core memiliki native coin yaitu CORE, yang merupakan sebuah token utilitas. Token CORE adalah bahan bakar dari ekosistem Core DAO.
Core mengikuti model token Bitcoin, dengan total pasokan CORE sebesar 2,1 miliar. Ia juga berjanji untuk membakar persentase imbalan blok dan biaya bahan bakar, mirip dengan model Ethereum.
Berikut adalah alokasi token CORE:
- Node mining (839,9 juta token CORE; 39,995% dari total pasokan): didistribusikan selama 81 tahun.
- Pengguna (525,6 juta token CORE; 25,029%): Core meluncurkan airdrop pertama pada Februari 2023.
- Kontributor (Saat Ini dan Masa Depan) (315 juta token CORE; 15%)
- Reserve (210 juta token CORE; 10%)
- Treasury (199,5 juta token CORE; 9,5%)
- Hadiah Relayer (10 juta token CORE; 0,476%)
Perbandingan Core DAO dengan Blockchain Lain
1. Core vs Bitcoin
- Konsensus: Core menggunakan Satoshi Plus (gabungan PoW dan PoS), sedangkan Bitcoin hanya menggunakan PoW.
- Skalabilitas: Core lebih efisien dalam skala karena menggabungkan PoS, sedangkan Bitcoin sering menghadapi masalah skalabilitas.
- Keamanan: Kedua blockchain menawarkan keamanan tinggi, namun Core meningkatkan efisiensi energi dengan integrasi PoS.
2. Core vs Ethereum
- Konsensus: Core menggunakan Satoshi Plus, sementara Ethereum saat ini beralih dari PoW ke PoS melalui Ethereum 2.0.
- Kontrak Pintar: Kedua blockchain mendukung kontrak pintar, namun Core menawarkan efisiensi yang lebih tinggi dengan konsensus hybrid.
- Ekosistem dApps: Ethereum memiliki ekosistem dApps yang lebih besar saat ini, namun Core sedang berkembang pesat dengan dukungan komunitas yang kuat.
3. Core vs Solana
- Konsensus: Core menggunakan Satoshi Plus, sementara Solana menggunakan Proof of History (PoH) yang dikombinasikan dengan PoS.
- Kecepatan Transaksi: Solana dikenal dengan kecepatan transaksinya yang tinggi, namun Core juga menawarkan kecepatan yang kompetitif dengan konsensus hybrid.
- Desentralisasi: Core menekankan pada desentralisasi dengan integrasi PoW dan PoS, sementara Solana lebih sentralisasi dengan validator yang lebih sedikit.
4. Core vs BNB Chain
- Konsensus: Core menggunakan Satoshi Plus, sedangkan BNB Chain menggunakan Delegated Proof of Stake (DPoS).
- Ekosistem: BNB Chain memiliki ekosistem yang luas dengan dukungan dari Binance, sementara Core DAO fokus pada inovasi teknologi dan desentralisasi.
- Keamanan: Core menawarkan keamanan tinggi dengan kombinasi PoW dan PoS, sedangkan BNB Chain mengandalkan DPoS yang lebih terpusat.
Cara Beli Token CORE
Tidak hanya melalui mining CORE, kamu juga bisa membeli token crypto ini di sejumlah exchange yang menyediakan pasangan perdagangannya. Beberapa bursa kripto yang saat ini mendukung perdagangan token CORE antara lain: OKX, Bybit, Bitget, Huobi (HTX), MEXC dan Gate.io.
Untuk membeli token CORE, kamu bisa mengikuti langkah-langkah berikut:
- Buat Akun di Exchange: Daftar di bursa kripto yang mendukung perdagangan token CORE.
- Verifikasi Akun: Selesaikan proses verifikasi KYC (Know Your Customer) yang diperlukan.
- Deposit Dana: Tambahkan dana ke akun melalui transfer bank atau metode pembayaran lainnya.
- Beli Token CORE: Cari pasangan perdagangan CORE (misalnya CORE/USDT) dan lakukan pembelian sesuai jumlah yang diinginkan.
- Simpan Token: Simpan token CORE di dompet kripto (crypto wallet) yang aman.
Beli Token CORE di Exchange Terbaik
Kesimpulan
Core DAO adalah proyek blockchain layer-1 revolusioner yang menggabungkan keamanan PoW dan efisiensi PoS melalui konsensus Satoshi Plus. Proyek ini berupaya menjadi solusi bagi trilema blockchain dengan menggunakan elemen-elemen dari blockchain yang sudah hadir sebelumnya. Dengan memahami cara kerja, tokenomics, dan peran-peran dalam ekosistemnya, kamu dapat lebih memahami potensi dan peluang yang ditawarkan oleh Core DAO.
Pertanyaan yang Sering Muncul
Core DAO adalah organisasi otonom terdesentralisasi yang beroperasi dengan konsensus Satoshi Plus, menggabungkan PoW dan PoS untuk menciptakan ekosistem blockchain yang aman dan efisien.
Core DAO bekerja dengan menggunakan mekanisme konsensus Satoshi Plus yang menggabungkan elemen-elemen dari PoW dan PoS untuk mencapai keamanan dan efisiensi yang optimal.
Token CORE adalah token asli dari ekosistem Core DAO yang digunakan untuk membayar biaya transaksi, sebagai insentif bagi penambang dan validator, serta sebagai alat tukar dalam ekosistem.
Kamu dapat membeli token CORE di bursa kripto yang mendukung perdagangan CORE dengan membuat akun, melakukan verifikasi, deposit dana, dan membeli token sesuai jumlah yang diinginkan.
Core DAO menggunakan konsensus hybrid Satoshi Plus yang menggabungkan PoW dan PoS, berbeda dengan blockchain lain seperti Bitcoin, Ethereum, Solana, dan BNB Chain yang menggunakan mekanisme konsensus yang berbeda.


