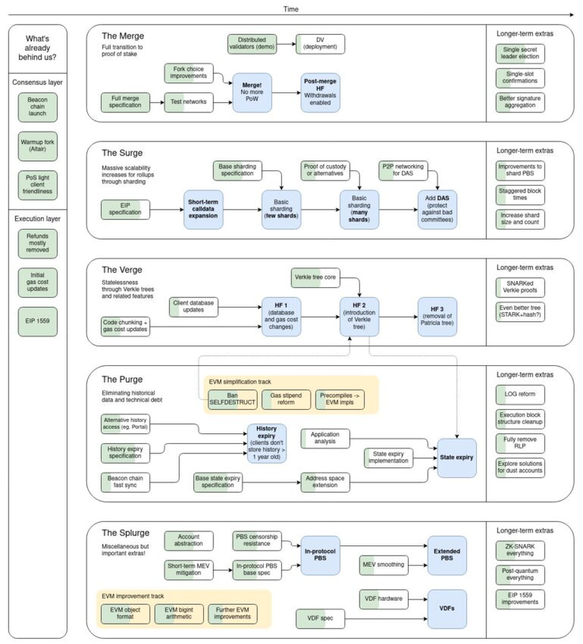
Ethereum telah berhasil melangsungkan The Merge pada tanggal 15 September lalu. Namun, masih ada beberapa upgrade lagi yang menanti untuk tayang. Rangkaian upgrade tersebut adalah: The Surge, Verge, Purge, dan Splurge. Secara keseluruhan, masing-masing upgrade ini akan berperan penting dalam rangka menambahkan lapisan skalabilitas dan juga meningkatkan keamanan bagi jaringan Ethereum proof-of-stake (PoS).
Tentunya, langkah ini adalah evolusi yang menarik dalam upaya Ethereum untuk mencapai target jangka panjangnya, yaitu untuk menjadi “komputer dunia.”
Terlepas dari rampungnya fase The Merge yang sukses mentransisikan blockchain jaringannya ke mekanisme konsensus PoS yang jauh lebih ramah lingkungan. Tapi, menurut co-founder Ethereum, Vitalik Buterin, transformasi Ethereum tersebut sebenarnya baru selesai 55%.
Dalam konferensi yang berlangsung di Prancis baru-baru ini, ia mengatakan bahwa dalam waktu dekat, akan ada empat upgrade dengan nama-nama unik yang sudah mereka agendakan. Buterin mengungkapkan bahwa “perubahan mendalam” yang mereka rencanakan tersebut bertujuan untuk meningkatkan daya saing Ethereum dengan menjadikannya jaringan yang lebih kuat dan kokoh.
Seusai kelima fase upgrade tersebut berhasil terlaksana nantinya, maka Ethereum akan mampu memproses sampai 100.000 transaksi per detik, jelas Buterin. Sedangkan, untuk saat ini, blockchain tersebut baru bisa memproses antara 15 hingga 20 transaksi saja per detik. Maka dari itu, tidak heran jika sering kali kondisi itulah yang menyebabkan kemacetan jaringan, serta biaya yang tinggi di jaringan Ethereum.
Shanghai Upgrade
Namun, sejak The Merge, harga Ethereum (ETH) telah turun 35%. Padahal, harganya sempat melonjak ke level US$2.000 pada beberapa hari menjelang agenda tersebut.
Terkait dengan turunnya harga Ethereum tersebut, para ahli kemudian memberikan pandangan mereka. Para ahli ini berpendapat bahwa sejauh ini, penurunan harga ETH hanya akan berlangsung dalam jangka pendek. Sedangkan, jika kita bandingkan dengan kontribusi yang mampu Ethereum berikan nantinya setelah kelima upgrade tersebut sukses terlaksana. Maka, pengaruhnya tidak hanya dalam lingkup industri kripto saja, tetapi juga untuk setiap industri dalam skala global. Selain itu, terkait waktu penyelesaian rangkaian upgrade tersebut, menurut estimasi akan rampung dalam beberapa tahun ke depan.
Terkait hal ini, Eitan Lavi, co-founder dari platform permission-less crypto bridge ChainPort, mengungkapkan kepada Be[In]Crypto, “Tidak seperti yang dipahami banyak orang, The Merge [sebenarnya] hanyalah salah satu dari lima tahapan utama evolusi yang harus protokol Ethereum lalui agar mendapat predikat sebagai protokol proof-of-stake yang sepenuhnya efisien.”
Selama enam bulan ke depan, upgrade penting berikutnya untuk jaringan Ethereum adalah Shanghai upgrade. Pembaruan khusus ini akan memungkinkan validator untuk menarik sebagian reward dan Ether yang mereka jalankan dalam stake. Sebagai informasi, validator sendiri adalah para pemilik ETH yang membantu mengamankan jaringan blockchain.
Menurut situs web Ethereum Foundation, terdapat 14,7 juta token yang saat ini berada dalam periode penguncian di Beacon Chain Ethereum. Adapun yield tahunan (APY) untuk aktivitas staking tersebut sebesar 4,1%. Jadi, jika kita hitung secara keseluruhan, maka token tersebut saat ini bernilai US$19,12 miliar.
Kemudian, staker sendiri adalah pihak yang bertanggung jawab untuk mengonfirmasi dan memverifikasi transaksi di jaringan blockchain. Selain itu, agar bisa menjadi validator, maka pengguna wajib mengikuti ketentuan yang ada dengan menjalankan stake minimal sebanyak 32 ETH.
Tidak hanya itu, Shanghai upgrade juga akan berkontribusi besar dalam menurunkan biaya transaksi pada berbagai layer-2 (L2) di jaringannya, yaitu chain yang terpisah (seperti Optimism atau Arbitrum) yang membantu Ethereum untuk menskalakan jaringannya. Hal ini mereka lakukan dengan cara mengurangi biaya data pada Ethereum yang merupakan blockchain utama.
Sementara itu, keputusan para developer untuk lebih memilih melanjutkan dengan cara ini bukanlah tanpa alasan. Pasalnya, upgrade jaringan di masa mendatang yang akan bertugas dalam mengurangi biaya pada jaringan Ethereum melalui full-sharding masih belum tersedia. Penjelasan terkait full-sharding akan kami jelaskan lebih lanjut di bawah.
The Surge
Seperti yang sudah kita ketahui, tujuan utama The Merge adalah untuk mengurangi konsumsi energi Ethereum. Benar saja, target tersebut sukses mereka realisasikan dan akhirnya kini konsumsi energi Ethereum terpangkas drastis 99,5%. Sedangkan, upgrade signifikan yang berikutnya, yaitu The Surge, rencananya akan membawa fitur baru yang disebut “sharding” pada tahun 2023 mendatang.
Berdasarkan penjelasan dari salah satu analis kripto Miles Deutscher, “Sharding [akan] membagi seluruh jaringan blockchain menjadi partisi yang lebih kecil, yang dikenal sebagai ‘shard’.”
Kemudian, ia juga menambahkan, “[Fitur] ini akan secara signifikan meningkatkan skalabilitas jaringan.”
Menurut Ethereum Foundation sendiri, “sharding” tersebut akan meningkatkan kapasitas jaringan, memangkas biaya, dan meningkatkan kecepatan transaksinya. Selain itu, sharding juga akan “menyediakan distribusi kebutuhan penyimpanan data yang aman, memungkinkan rollup menjadi lebih murah, dan mempermudah pengoperasian node,” jelasnya.
The Verge
Prediksinya, The Verge akan mampu secara drastis mengurangi ketergantungan Ethereum pada node sebagai penyimpan riwayat transaksi dan data mereka. Jadi, dalam upgrade ini, Ethereum akan memperkenalkan sebuah skema yang disebut “verkle tree.” Dalam penjelasannya, Deutscher mengatakan bahwa itu adalah “upgrade yang masif untuk Merkle proof yang mampu [membuat] ukuran proof yang jauh lebih kecil.”
“[Skema] ini akan mengoptimalkan penyimpanan di Ethereum dan membantu mengurangi ukuran node. [Dan] akhirnya, [upgrade] ini [akan] membantu Ethereum menjadi lebih scalable,” tambahnya. Para analis juga mengatakan bahwa verkle tree akan memungkinkan pengguna untuk menjadi validator jaringan tanpa harus menyimpan data dalam jumlah besar di komputer mereka.
Di sisi lain, platform keamanan kripto Nethermind mengatakan bahwa “verkle tree” adalah sistem yang terinspirasi dari Bitcoin yang akan mengurangi ukuran “witness dengan faktor lebih dari 20, [sehingga] memungkinkan klien tanpa kewarganegaraan untuk berinteraksi secara aman dengan jaringan [Ethereum].”
Saat menghadiri konferensi di Paris, Vitalik Buterin juga menyatakan optimismenya bahwa The Verge akan “sangat bagus untuk desentralisasi.”
The Purge
Kemudian, ada juga The Purge yang prediksinya akan secara signifikan mengurangi kebutuhan jumlah ruang untuk menyimpan ETH pada hard drive. Untuk merealisasikan tujuan tersebut, upgrade ini rencananya akan menghilangkan penggunaan node dalam menyimpan riwayat transaksi Ethereum, membebaskan ruang penyimpanan, dan mengatasi masalah yang membuat developer seringkali kewalahan.
“The Purge: [akan] mencoba untuk benar-benar mengurangi jumlah ruang yang Anda miliki di hard drive Anda, [dengan] berupaya menyederhanakan protokol Ethereum dari waktu ke waktu dan tidak memerlukan node untuk menyimpan riwayat [transaksi],” jelas Buterin.
Terkait hal ini, platform edukasi kripto District 0x, menjelaskan bahwa “node bertanggung jawab untuk memverifikasi pekerjaan [para] miner dan memastikan bahwa aturan konsensus [tetap] diikuti.”
Cara terbaik untuk melakukannya adalah dengan menyimpan salinan lengkap dari ledger Ethereum, yang dapat memudahkan proses verifikasi pekerjaan para miner.
“Tapi, penyimpanan blockchain Ethereum [sudah] mendekati satu terabyte, sehingga tidak praktis bagi pengguna rata-rata untuk menjalankan sebuah node,” jelasnya.
The Splurge
Lalu, yang terakhir adalah upgrade The Splurge. Upgrade ini akan membawa berbagai hal tambahan yang kelihatannya memang sepele. Tapi, sebenarnya juga tidak kalah penting untuk jaringan Ethereum sendiri. Sebab, upgrade ini nantinya akan bertugas dalam “memastikan jaringan [dapat] berjalan lancar setelah empat upgrade sebelumnya.”
Eitan Lavi, co-founder ChainPort, mengatakan kepada Be[In]Crypto, “Desain Ethereum pasca The Merge bertujuan untuk menangani banyak data yang umumnya membutuhkan peningkatan keamanan secara keseluruhan.”
Lavi menambahkan, “Melalui evolusi Merkle dan Verkle tree, serta teknologi inovatif lainnya yang akan diperkenalkan dalam upgrade berikutnya, protokol tersebut akan dapat mendukung pemuatan data yang [sudah] diantisipasi.”
Bagaimana pendapat Anda tentang topik ini? Sampaikan pendapat Anda kepada kami. Jangan lupa follow akun Instagram BeInCrypto Indonesia, agar Anda tetap update dengan informasi terkini seputar dunia kripto!





